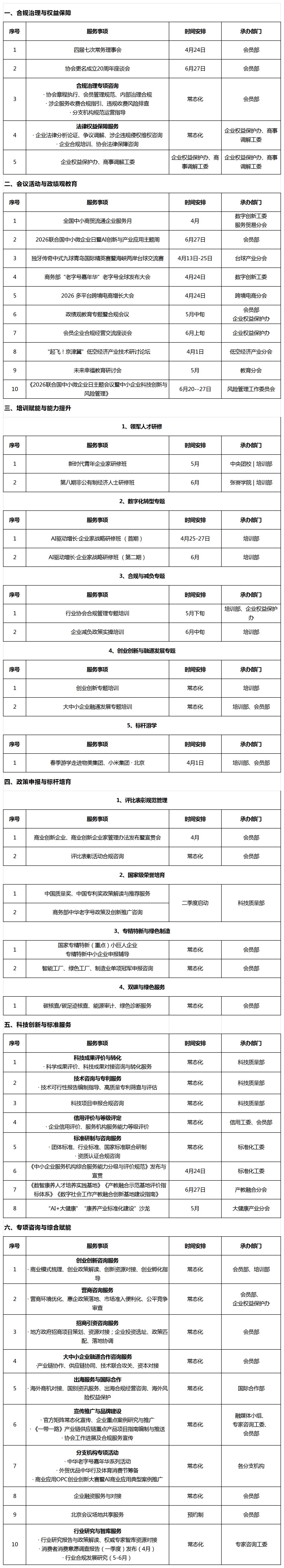
中国中小商业企业协会2026年二季度服务清单
本清单严格遵照中央社会工作部、民政部有关工作要求,聚焦合规赋能、公益服务、减负增效、规范自律核心原则,全面整合二季度服务事项,坚决杜绝违规收费、强制服务、评比泛滥等乱象,切实为会员企业提供务实、合规、高效的保障服务。
本清单严格遵照中央社会工作部、民政部有关工作要求,聚焦合规赋能、公益服务、减负增效、规范自律核心原则,全面整合二季度服务事项,坚决杜绝违规收费、强制服务、评比泛滥等乱象,切实为会员企业提供务实、合规、高效的保障服务。
| 主办单位:中国中小商业企业协会 技术支持:北京农商互联科技有限公司
地址:北京市石景山区石景山路甲18号院 联系电话:010-82036381 82036388 82030467 (同传真) 邮 箱:zxsx@zxsx.org 京公安网备案号: 11010202010464 号 ICP备案号:京ICP备06029898号-1 |